Наш клиент — международная компания по продаже медицинского оборудования, которая базируется в Украине и работает на рынке более 15 лет. Это доверенный партнёр сотен медицинских учреждений, который сотрудничает с мировыми производителями и закрывает полный цикл задач: от проектирования инфраструктуры и поставки до монтажа и сервисного обслуживания.
Компания пользуется нашей услугой сопровождения CRM-системы. Такой формат работы идеально подходит крупному бизнесу, которому нужна постоянная системная поддержка и регулярные доработки системы под процессы компании.
Это уже четвёртая часть описания нашей работы с этим клиентом. В ней мы покажем, какую проблему мы решали в этот раз — она касалась системы коммерческих предложений. Посмотреть предыдущие этапы нашего сотрудничества вы можете, перейдя по ссылкам ниже:
Сопровождение ZOHO CRM для поставщика медицинского оборудования
Генерация QR-кодов для поставщика медицинского оборудования
Система контроля над менеджерами в Zoho CRM для поставщика медицинского оборудования
- Проблематика
- Что мы сделали на проекте
- Анализ бизнес-процесса и составление новой логики работы
- Бета-тестирование нового формата работы в Zoho CRM
- Внедрение автоматизации и добавление кнопок для работы
- Генерация коммерческого предложения
- Уведомления для удобства сотрудников через Zoho Cliq
- Обучение команды клиента
- Результаты
Проблематика
Формат работы компании с клиентами и их заказами построен через коммерческие предложения: сначала формируется и согласовывается коммерческое предложение, после чего выставляется счёт клиенту.
В процессе работы с коммерческими предложениями в CRM возникли такие проблемы:
Несколько комерческих предложений в одной сделке. Результат этой проблемы состоит в том, что аналитика была недостоверной по каждому периоду. А также возникла проблема в обработке платежей в бухгалтерии: было сложно определить какой заказ актуален и оплачен, а какой нет.
Отсутствовала автоматическая проверка коммерческих предложений. Не контролировались скидки, количество товаров, наличие позиций на складах и другие важные параметры. Из-за этого часть клиентов выбирала другие компании, потому что не хотела долго ждать наличие и актуальные цены.
Увеличилась нагрузка на руководителя отдела продаж — до 3 часов уходило на проверку одного коммерческого предложения. Это замедляло работу отдела и отвлекало от управленческих задач.
Последствия работы в таком формате: усложнился поиск актуальной информации по продажам, менеджера вручную проверяли сделки и начали снова пользоваться таблицами. А также до 15% клиентов за квартал получали негативный опыт работы с компанией.
А если бизнес начинает снова использовать таблицы необходимо пересмотреть организацию бизнес-процессов в системе.
После начала сотрудничества с нами был сформирован чёткий план оптимизации работы с коммерческими предложениями, и на этом этапе мы приступили к его реализации.
Что мы сделали на проекте
Анализ бизнес-процесса и составление новой логики работы
Сначала мы провели встречу с командой клиента и подробно разобрали, как сейчас устроена работа с коммерческими предложениями в воронке продаж — от создания сделки до подготовки и согласования документа.
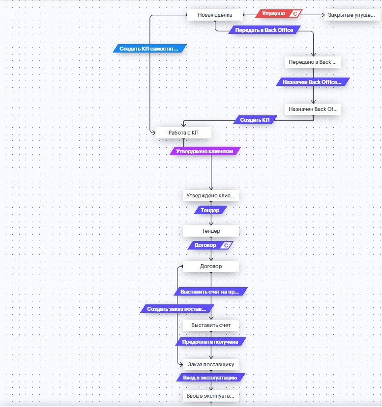
После этого мы составили наглядную схему бизнес-процесса. Это позволило увидеть, где возникают реальные проблемы, определить узкие места и предложить пути их решения, включая автоматизацию и оптимизацию отдельных этапов работы.
Ниже представлена схема этих бизнес-процессов, показывающая, как выглядит результат нашего диалога.

Благодаря такой схеме становится понятно: что нужно автоматизировать или убрать из процесса, чтобы его ускорить и упростить с помощью CRM.

А вот так это выглядит внутри CRM системы и теперь мы можем понять, где необходимо усовершенствовать работу бизнес-процесса. Было составленно несколько вариантов, как и где мы можем поменять работу компании и её сотрудников.
Бета-тестирование нового формата работы в Zoho CRM
Следующим этапом мы провели бета-тестирование нового бизнес-процесса в безопасной среде Zoho CRM. Эта возможность позволяет проверить все доработки и внедрения до их запуска в систему. И исключает многие ошибки.

Так выглядит бета-тестирование схематически.
В ходе тестирования мы оценили, что может пойти не так, обсудили все плюсы и минусы нескольких вариантов реализации процесса. После того как клиент определился с оптимальным вариантом, мы перешли к следующему этапу внедрения.
Внедрение автоматизации и добавление кнопок для работы
После переноса согласованного варианта для удобства менеджеров были настроены специальные кнопки внутри системы.
В карточке сделки добавлены кнопки, которые позволяют:
- передать сделку для подготовки коммерческого предложения
- создать коммерческое предложение самостоятельно
- отклонить сделку
Все кнопки были выведены на главный экран в карточке клиента.

Так это выглядит в системе. Все кнопки находятся в карточке клиента и имеют свой цвет.
Также в системе можно посмотреть сценарии работы пользователей через эти кнопки.

Такая логика позволяет менеджерам выполнять все необходимые действия через понятный интерфейс без ручного изменения статусов и дополнительных операций.
Генерация коммерческого предложения
Отдельно была реализована автоматическая генерация коммерческого предложения. После нажатия соответствующей кнопки система формирует документ на основе заранее настроенных шаблонов.
При генерации документа выполняется серия автоматических проверок:
- корректность заполнения данных
- наличие скидок
- наличие дублирующихся товаров
- соответствие условиям формирования предложения
Если система обнаруживает параметры, требующие дополнительной проверки, коммерческое предложение автоматически передается на согласование.
Также реализована логика работы с несколькими коммерческими предложениями в рамках одной сделки. Если одно из предложений получает успешный статус, остальные коммерческие предложения по данной сделке автоматически переводятся в статус отказа.
Уведомления для удобства сотрудников через Zoho Cliq
Для информирования сотрудников были настроены автоматические уведомления внутри системы и через Zoho Cliq.
При генерации коммерческого предложения или передаче его на проверку система отправляет уведомления в соответствующие рабочие чаты. Это сокращает время на переписки и дает сотрудникам делать свою работу быстрее.

Обучение команды клиента
После того, как мы внедрили новую технологию и формат работы с коммерческими предложениями провели обучение команды в формате звонка, а также написан регламент и инструкция для работы.
Результаты
Компания получила новую систему работы со сделками и коммерческими предложениями в Zoho CRM.
Менеджеры работают через удобный интерфейс с кнопками и контролируемыми этапами процесса. И в результате получилось освободить до 2 часов рабочего времени.
Освободили время руководителя отдела продаж и теперь руководитель может использовать свое время для других задач, а благодаря автоматическим проверкам исключаются дубли товаров, контролируется корректность скидок теперь руководитель проверяет только конкретные вопросы, а не все документы.Генерация коммерческих предложений полностью автоматизирована: документы формируются по утвержденным шаблонам, а система уведомлений информирует сотрудников о ключевых действиях.
Аналитика теперь работает без дополнительных табличек, так как теперь в систему подтягиваются только актуальные данные.
Хотите улучшить качество работы со своими клиентами?
Компания CRM EXPERTS — ваш надежный партнер в мире CRM-систем. Для этого оставляйте заявку на сайте crmexperts24.com, либо пишите нам в мессенджеры. Запишитесь на бесплатную консультацию и наши специалисты обязательно помогут вам решить все вопросы 😎







